2021青岛中考时间是什么时候?青岛中考各科科目安排是怎样的?为了能让大家尽早知道中考考试时间及科目安排汇总,特为大家整理本文,希望参加青岛2021中考的同学们,能够积极备考,争取在2021中考取得理想的成绩,下面就来看看青岛2021中考的具体时间吧。

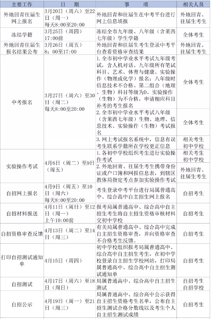
2021青岛中考时间已经公布,青岛市教育局发布2021年全市初中学业水平考试及高中阶段招生工作进程。据悉,今年中考报名时间为3月27日(周六)至30日(周二)每天8点至20点。志愿网报时间为5月20日(周四)至22日(周六)每天8点至20点。
2021年青岛中考时间表



更多关于青岛2021中考资讯、中考报考、中考成绩查询、中考分数线,请点击访问:中考栏目


